您的位置: 首页 > 最新资讯 > 汽车材料轻量化关键材料之PU、TPU在汽车领域的应用 >
降低PU泡沫密度是实现汽车内饰件轻量化的一条重要技术途径。目前国内主要采取的技术途径:采用高固含量、低粘度POP(接枝聚醚)和高官能度、高活性聚醚等技术途径。
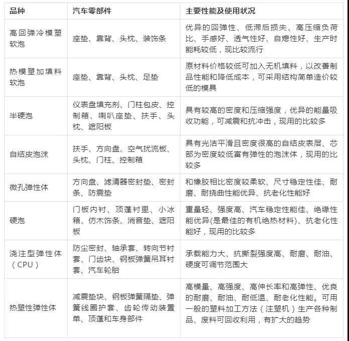
PU是实现汽车材料轻量化的关键材料 降低PU泡沫密度是实现汽车内饰件轻量化的一条重要技术途径。目前国内主要采取的技术途径:采用高固含量、低粘度POP(接枝聚醚)和高官能度、高活性聚醚等技术途径。 RIM(反应注射成型)、RRIM(增强反应注射成型)和SRIM(结构型反应注射成型)PU制品在汽车实现轻量化上的应用:RIM、RRIM和SRIM在欧美汽车工业上已得到广泛应用,主要用于保险杠、方向盘、车身壁板、发动机罩、行李箱盖、散热器格栅、档泥板、扰流板等。RRIM制品的重量只有钢的一半,是实现汽车轻量化的一个重要途径。目前国内汽车工业RIM等技术,与欧美相比在用量和质量上尚存在一定差距,有待进一步加强开发。 表1 汽车聚氨酯制品览表

PU材料是汽车实现塑料化的最有发展前途的重要材料。目前世界汽车(主要是轿车和新能源汽车)的发展方向是轻量化。轻量化是提高燃油燃烧效率和降低汽车尾气排放,也是实现汽车节能减排的重要技术措施。而汽车材料的塑料化,以塑代钢,是汽车轻量化的发展必然趋势和重要技术途径。不同材料的汽车零部件,耗能不同。 以生产重量相同(450克)的零部件为例,采用塑料件所耗能源折合汽油3.9~4.5 kg,若采用铝或钢,所耗能源折合汽油5.3~6.8 kg。统计显示,汽车自重每减轻10%,燃油消耗可降低6%~8%。 目前技术发达国家轿车平均塑料用量120 kg/辆,德国轿车平均塑料用量300 kg。我国轿车平均塑料用量80~100 kg/辆,奥迪A2型汽车用量为220 kg。到2020年,技术发达国家轿车平均塑料用量将达到500 kg/辆以上。BASF制造了全PU车身跑车,其最高时速可达270 km。采用了RRIM技术,该PU车身是一种碳纤维增强微孔PU弹性体复合材料。 TPU及其复合材料是汽车实现塑料化 的重要原料之一 目前在轿车中应用的塑料件材料主要是PP(聚丙烯)、PVC(聚氯乙烯)、PU和PA(尼龙)四种材料。汽车塑料件的发展方向是不断推出性价比优良、并可回收再生的材料。而热塑性聚氨酯弹性体(TPU)材料可发挥其独特的优势。TPU已被用于汽车车体的多种构件,包括TPU塑料合金,如TPU与PP、PVC、PA等塑料构成性价比优良的复合材料,可在汽车工业中发挥重大作用。TPU橡胶复合材料:TPU与多种橡胶构成的复合材料在汽车工业中具有重要用途。 (1)TPU/PP(聚丙烯)塑料合金 目前国内外正在开发针对汽车TPU-PP玻纤(包括长纤和短纤)的增强橡塑复合结构材料,此种材料具有质轻、性价比优良、可回收等优点,可望能广泛用于汽车内外饰件,如保险杠及其支架,车上各种支架和结构框架等,一旦开发成功,则TPU在汽车上的应用将大幅增大。 (2)TPU/PC(聚碳酸酯)塑料合金 TPU/PC共混合金可改善PC的韧性、应力开裂性、断口敏感性、耐溶剂、耐化学品性,同时可降低PC的成型加工温度,在汽车工业扩大了其应用范围。 (3)TPU/PVC塑料合金 TPU/PVC合金可明显提高PVC伸长率(可替代有毒的DOP增塑剂)扩大了PVC应用领域。近来报导反应性共混技术制备TPU/PVC合金。首先将PVC溶解在TPU的原料二元醇中,随后加入异氰酸酯进行原位聚合,形成TPU/PVC合金,性能优于一般的TPU/PVC共混合金,在汽车领域,扩大了应用范围。 (4)TPU/PA6(尼龙6)塑料合金 尼龙6是尼龙中性价比最优、用途最广的工程塑料。PA6具有强度高、耐腐蚀、耐油和自润滑性优良等特点,但存在冲击韧性不高、吸湿性较大缺点。因而限制了其应用领域。TPU弹性体具有高强度、高弹性、高耐磨性等特点,但存在耐温性不高的缺点。开发TPU/PA6工程塑料综合了上述两种材料的优点,克服其缺点,将是一种新型高性能复合材料。在汽车工业具有广泛的应用价值。 TPU塑料合金和TPU橡胶复合材料均具有可回收再利用优点,目前我国已有5000多万辆废旧车辆,每年将有1000万辆旧车需进行改造和作废。欧美先进国家对汽车工业用塑料件明确提出了可回收率指标和可利用率,要求汽车塑料可回收率达到95%以上、可利用率达到90%以上。我国发改委、科技部、环保局联合制定了汽车部件回收利用技术政策“到2017年我国汽车可回收率要求达到95%以上、可利用率达到85%”。TPU是一种可回收的热塑性弹性体,但是目前TPU在我国汽车工业上的年消费量只有3万t左右,TPU塑料合金等复合材料无疑给新型TPU弹性体材料在汽车上的应用提供了新的巨大市场机遇。 PU绿色环保材料是汽车用材料发展必然趋势 1.开发低VOC PU泡沫塑料 汽车车内VOC(有机挥发物)含量已成为消费者对其产品认知度的重要评价指标; 车内PU泡沫材料、PU胶粘剂、PU涂料、PU合成革等中VOC挥发物是影响车内空气质量的主要因素; 研究和控制PU材料中有害性气体和挥发性问题以及有效防范措施对车内环境改善,对我国汽车工业发展均具有重大意义; 汽车内饰件用PU泡沫塑料VOC主要来源:聚醚多元醇(主要是POP)、催化剂、匀泡剂(稳定剂)、异氰酸酯中挥发性有机物包括芳香族化合物(甲苯、苯乙烯)和有机胺类化合物等; 开发高固、低挥发性POP、有机胺反应性催化剂、低挥发性匀泡剂等。上海应用技术学院正在与武汉兴桥高分子新材料科技公司等单位合作,开发一种车内VOC空气净化器,对提高车内空气质量具有明显效果。 2.积极开发生物质植物油基多元醇绿色技术 植物油是可再生资源,利用如大豆油、蓖麻油、棕榈油等植物油为原料,可开发相应的植物油多元醇,以替代石化路线的聚醚多元醇。生物基PU泡沫循环利用率、有机物挥发以及CO2排放量均优于石油基PU泡沫,是一种绿色环保原料。美国重点开发大豆油基植物油多元醇,美国福特汽车公司已成功地开发成了大豆油基PU泡沫,用于汽车座垫和座椅靠背。马来西亚利用当地资源,开发出一系列棕榈油多元醇,广泛应用于PU硬泡领域。日本丰田汽车公司已成功开发了蓖麻油基PU泡沫塑料座垫。 3.积极开发PU汽车绿色轮胎技术 目前全球汽车轮胎绝大部分采用橡胶轮胎。此种汽车轮胎在城市行驶时,由于与地面摩擦产生大量有害物质颗粒散发于空气中,是造成城市空气环境质量差的重要污染源。PU轮胎具有极为优异的耐磨性(是天然橡胶的3~5倍,实际应用高达10倍左右),不含炭黑和石蜡烃类有害物质,用于城市交通、必将极大改善城市空气质量。PU轮胎比橡胶轮胎还具有加工能耗低、节能减排和使用寿命长等优势。橡胶轮胎的重要原料是天然橡胶(NR),我国轮胎工业每年需NR 490~600万t,占全球产量50%,而自给率只有13%~16%,大量需进口NR,目前NR价位已高达4万元/t以上。因此积极开发PU轮胎已势在必行,已列入中国PU工业协会“十二五”期间重点开发对象。 华南理工大学采用CPU技术,成功地开发了PU-橡胶复合轮胎,已处于产业化阶段。上海应用技术学院正积极开发TPU轮胎,欢迎有关单位参加合作。 4.车用水性PU胶粘剂发展前景广阔 随着环保法规的健全以及环保意识的不断增强,溶剂型车用胶黏剂将会逐渐被环保型胶粘剂,如水基胶黏剂所取代。尤其是水基汽车内饰胶的推广应用已势在必行。水基内饰胶主要用于粘合汽车顶棚、地板、地毯、仪表板、门板等内饰件。目前,日本汽车内饰胶全部达到水性化,美国为60%,我国仅为20%。在水性汽车内饰胶中,PU胶为主要品种。我国水性PU内饰胶技术已日趋成熟,应积极推广在汽车领域中应用。 此外,随着汽车轻量化,塑料件用量不断增加,环保型无溶剂PU结构胶黏剂在汽车领域中应用发展前景广阔,如玻纤增强塑料(FRP)和片状模塑复合材料(SMC)目前在欧美、日本已被广泛用于汽车车身面板、顶棚、座舱顶盖等。FRP和SMC不能使用传统焊接技术,与车身构架组装,必须采用粘结技术。无溶剂PU胶黏剂是其中重要品种。 5.车用水性PU涂料发展前景光明 水性PU柔感涂料是一种低VOC涂料,比传统溶剂型涂料VOC挥发物低10倍以上。随着汽车轻量化,塑料件应用不断扩大,环境友好型绿色水性PU柔性材料是未来汽车塑料件涂料发展方向。 6.PU合成革在汽车内饰上应用前景广阔 PU合成革与真皮相比,具有无味、手感柔软、耐磨性好、抗撕裂强度高、成品色牢度好等优点,并克服了真皮资源日趋紧张、环境污染严重的问题,符合汽车内饰件绿色环保要求。尤其是PU超纤仿鹿皮绒具有外观豪华、质感柔软、优雅光泽和耐用性好等优点,使汽车内饰件有了居室感觉,已得到汽车生产商的青睐,成为高档汽车不可缺少的高级内饰环保材料。 PU材料舒适安全是其重要发展方向 1.提高汽车舒适性是PU汽车内饰件重要发展方向 汽车上座垫、靠背、头枕是聚氨酯泡沫塑料在汽车上用量很大的部位, 也是人们乘坐舒适性最敏感的地方, 因而对产品的性能要求也很严格。目前, 国内汽车用的聚氨酯泡沫座垫大多为均一密度的冷熟化产品。近几年发展起来的新型汽车座垫采用的是双硬度或多硬度泡沫,这种双硬度座垫的生产既可以采用聚醚多元醇和异氰酸酯经由双头或多头混合头注入模具来实现,也可以采用全MDI冷模塑工艺,通过改变异氰酸酯指数来准确控制座垫不同部位的硬度— — 座垫中部柔软、两侧较硬。软泡沫给人以舒适感,两侧坚硬部分提供支撑性能,当汽车高速行驶或转弯时,有助于保持驾驶员和乘客的身体稳定,提高乘坐的安全性。武汉兴桥高分子科技有限公司已采用多组分混合技术生产出双硬度和多硬度泡沫,技术水平在国内居于领先地位。 2.微孔PU用作汽车底板减振垫 微孔聚氨酯泡沫塑料有望在大多数车体中替代橡胶材料用作车身底板减震垫。北美汽车制造厂正在努力使汽车更加安静和舒适。减震垫安装在车的底盘上,用于隔离车体与框架,以改善乘车及驾驶质量。微孔聚氨酯是独特的隔音、消振(NVH)的革新材料。 微孔聚氨酯作为橡胶车体装配的替代品,具有竞争性的价格,能有效地改善减震性能、延长材料性能保持时间、减轻质量,并且改善了组装工艺。使用微孔聚氨酯的另一个优点是,通过改变材料密度,可方便地使车身底盘防震胶垫最佳化,而不是像传统工艺那样必须通过改变材料生产配方或产品几何形状来调整。后者需制作原型,成本高且费时。 3.微孔PU弹性体辅助弹簧减震器 轿车的前、后独立悬挂减振器用辅助弹簧,由圆柱状塔形微孔聚氨酯弹性体(微发泡型)制成,采用此种弹簧系统对提高车辆性能有特别明显的效果。弹簧的拉伸强度~20 N/mm 、伸长率>300%、撕裂强度>8N/mm。弹簧压缩应力上升很少,直到形变达到35%左右时应力才明显上升,此时形变则迅速增加接近最大值,满足了汽车形式平稳性和乘坐舒适性的要求,大大提高了减振器的使用寿命。有的车辆采用空气弹簧与微孔聚氨酯弹性体弹簧配合使用,以缩小设计体积、提高车辆的行驶稳定性。车用微孔聚氨酯弹性体按其所用二异氰酸酯的类型有NDI型和MDI型两种,其主要区别在于它们的动态性能和静态性能。目前超过90%的高级豪华轿车都采用微孔聚氨酯减振缓冲块,与橡胶减振缓冲块相比,它具有非常高的可压缩性、变形能力和优良的力学性能以及突出的耐动态疲劳性。 4.PU保险杠 保险杠安装于车前、车后,碰撞时起到缓冲、减少损伤的作用,所用材料要求既具有刚性又具有弹性。近年来,开始出现采用微孔聚氨酯弹性体制作的新型悬架结构保险杠,由于微孔弹性体硬度低、压缩率高,通过变形能够吸收80%的冲击能量,其余的冲击能量可转移到底架上,这种保险杠具有质轻、安全、平稳、消音的功效。由于使用聚氨酯材料制造价格较贵,因此,在欧、美、日和我国。将它用作高级轿车的保险杠。 5.PU安全气囊 在汽车上安装安全气囊是现代汽车工业发展的必然趋势,对保护驾驶员的生命安全有着重大作用。安全气囊必须具有一定的强度,能够承受高速的冲击,还要求有较好的低温柔韧性,因此适合采用聚氨酯材料来制作,气囊的皮层选用聚氨酯弹性体,背面衬以聚氨酯泡沫,此外也可以使用自结皮聚氨酯泡沫塑料.每个安全气囊的材料用量为200~400 g。 6.PU降噪技术 随着汽车工业的发展,汽车作为一种代步工具,人们不仅对其性能提出了高要求,而且对其乘坐舒适性也提出了越来越高的要求,车内的噪声水平是体现其舒适性的一项重要指标。为了提高车辆的舒适性,世界各大汽车公司都对车内噪声水平制定了严格的控制标准,将车内噪声的控制作为重要的研究方向。特别是轿车,车内噪声状况更是衡量轿车档次的标准之一,汽车的运动噪声水平直接反映了整车质量水平。 由于聚氨酯发泡材料具有多孔吸声材料的内部结构,即具有许多微小的间隙和连续的气泡,由于材料本身的内摩擦和材料小孔中的空气与孔壁间的摩擦,使声波能量受到很大的吸收并衰减,这种吸声材料能有效地吸收入射到它上面的声能,这就使它具有良好的高频吸声性能。由于摩擦和粘滞力的作用,使相当一部分声能转化为热能,从而使声波衰减,反射声减弱达到吸声的目的;其次,小孔中的空气和孔壁与纤维之问的热交换引起的热损失,也使声能衰减。 7.无卤阻燃PU内饰件 汽车内饰用PU泡沫塑料的阻燃性能也是衡量汽车安全性能的一个重要指标。此种阻燃材料需采用无卤阻燃技术,目前在国内外一些高档轿车中已得到应用。 结论 我国PU产业的快速发展,为我国汽车工业超高速发展创造了必要条件。反之,我国汽车工业将极大拉动我国PU产业的快速发展。 1. 我国汽车工业已是全球最大制造和消费大国,但不是制造强国。我国汽车工业未来发展将由追求产能、产量和规模逐渐转变为更加注重质量和水平。 2. 汽车轻量化、绿色环保和舒适安全,将成为我国汽车工业用材料未来发展方向。 3. PU材料是实现汽车轻量化和塑料化的关键材料。 4. TPU塑料合金和TPU复合材料将是汽车实现塑料化的重要技术途径。 5. 汽车内饰件PU材料、PU泡沫塑料、PU胶黏剂、PU涂料和PU合成革必须走绿色环保发展之路。 6. PU汽车轮胎和生物质植物油多元醇,是汽车PU绿色材料,具有巨大的发展生命力。 7. PU材料包括内饰件(座椅、靠背头枕)、微孔PU弹性体减振垫、减震弹簧、保险杠、安全气囊和PU降噪技术、PU阻燃材料是实现汽车舒适安全的重要技术途径和发展方向。